第1章 概论
1.1 室内空气质量问题的提出
1.1.1 室内空气与室内空气质量
1.1.2 发达国家室内空气质量问题的提出
1.1.3 中国室内空气质量问题的提出
1.2 室内空气污染的定义、特征及典型事件
1.2.1 室内空气污染的定义和特征
1.2.2 典型室内空气污染事件
1.3 室内空气污染物种类及其来源
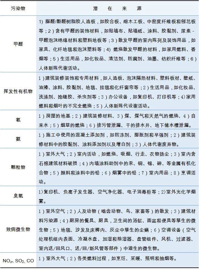
1.3.1 室内空气污染物种类
1.3.2 室内空气污染物的来源
1.4 室内空气污染引发的疾病类型
1.4.1 病态建筑综合征
1.4.2 建筑相关疾病
1.4.3 化学物质过敏症
1.5 室内空气污染防治对策
1.5.1 建立健全标准和规范,提供室内空气污染控制的依据
1.5.2 建立健全管理机构和监测体系,促进室内空气污染管控
1.5.3 依托先进理念和技术进步,提高室内空气污染控制水平
1.5.4 借力产学研用合作,支撑室内空气污染控制行业的健康发展
第2章 室内空气污染与人体健康
2.1 室内空气污染物暴露
2.1.1 污染物侵入人体
2.1.2 代谢转化
2.1.3 体内运转循环
2.1.4 排泄
2.2 室内空气污染健康效应
2.2.1 室内空气污染对主要人体系统的影响
2.2.2 主要室内空气污染物的健康效应
2.2.3 室内空气污染健康效应中的剂量-效应关系
2.3 室内空气污染健康效应机制
2.3.1 促炎症效应
2.3.2 氧化损伤
2.3.3 致敏反应
2.3.4 佐剂效应
2.3.5 致癌效应
2.4 室内空气污染健康效应研究方法
2.4.1 流行病学研究
2.4.2 毒理学研究
第3章 室内空气污染源控制技术
3.1 无机类建筑和装修材料释放污染物及其控制
3.1.1 混凝土释放氨及其控制
3.1.2 建筑材料和地基释放氡及其控制
3.2 有机类装修装饰材料和家具释放污染物及其控制
3.2.1 有机物释放机理
3.2.2 有机物释放影响因素
3.2.3 有机物释放率检测方法
3.2.4 人造板释放甲醛及其控制
3.2.5 涂料释放挥发性有机物及其控制
3.2.6 胶黏剂释放挥发性有机物及其控制
3.2.7 地毯释放污染物及其控制
3.2.8 壁纸释放污染物及其控制
3.2.9 隔热保温材料释放污染物及其控制
3.3 人体和室内活动释放污染物及其控制
3.3.1 人体释放污染物及其控制
3.3.2 燃烧相关活动释放污染物及其控制
3.3.3 生活和办公用品释放污染物及其控制
3.4 其他污染源释放污染物及其控制
3.4.1 宠物释放污染物及其控制
3.4.2 卫生间释放污染物及其控制
3.4.3 室内滋生有毒有害微生物及其控制
3.4.4 室外污染物及其控制
第4章 通风与室内空气污染控制
4.1 自然通风与室内空气质量
4.1.1 自然通风原理
4.1.2 影响自然通风的建筑因素
4.1.3 自然通风作用下的气流模式
4.1.4 影响自然通风的通风口设计
4.1.5 自然通风量计算及测量
4.1.6 自然通风在建筑中的应用案例
4.2 机械通风与室内空气质量
4.2.1 局部通风
4.2.2 全面通风
4.2.3 置换通风
4.3 通风空调与室内空气质量
4.3.1 空调系统概述
4.3.2 空调系统新风量计算
4.3.3 空调系统对室内空气质量的影响
4.4 新风净化技术
4.4.1 大气污染与新风净化
4.4.2 新风净化系统分类与构成
4.4.3 新风净化、热回收和热湿处理
4.4.4 新风净化系统的运行管理
4.4.5 新风净化标准建设与应用
4.4.6 新风净化系统调控技术
4.5 通风与室内空气质量关系的数学描述
4.5.1 描述室内空气质量的数学基础
4.5.2 室内空气污染物的产生与耗损
4.5.3 质量平衡通式
第5章 室内空气净化技术
5.1 室内空气颗粒物净化技术
5.1.1 纤维过滤技术
5.1.2 静电除尘技术
5.2 室内空气气态污染物净化技术
5.2.1 吸附净化技术
5.2.2 催化净化技术
5.2.3 非热等离子体协同催化净化技术
5.2.4 其他净化技术
5.3 室内空气有毒有害微生物净化技术
5.3.1 物理法净化技术
5.3.2 化学法净化技术
5.3.3 生物法净化技术
5.4 室内空气净化产品性能评价
第6章 主要交通工具和地下建筑室内空气污染与控制
6.1 汽车车内空气污染与控制
6.1.1 汽车车内空气污染物及其来源
6.1.2 汽车车内空气质量影响因素
6.1.3 汽车车内空气污染控制措施
6.2 地铁车厢空气污染与控制
6.2.1 地铁车厢空气污染物及其来源
6.2.2 地铁车厢空气质量影响因素
6.2.3 地铁车厢空气污染控制措施
6.3 地下停车场空气污染与控制
6.3.1 地下停车场的空气质量问题
6.3.2 地下停车场内的通风
6.4 地铁建筑环境空气污染及其控制
6.4.1 地铁建筑环境主要空气污染物及其浓度水平
6.4.2 地铁建筑室内空气污染特征
6.4.3 地铁环境控制系统设计原则、分类及方案
6.4.4 地铁建筑室内空气质量影响因素及控制途径
6.5 商用地下建筑室内空气污染与控制
6.5.1 商用地下建筑室内空气污染状况
6.5.2 商用地下建筑室内空气污染对人体健康的影响
6.5.3 商用地下建筑室内空气污染控制措施
第7章 密闭舱室空气污染与控制
7.1 飞机座舱空气污染与控制
7.1.1 典型飞行高度大气参数
7.1.2 飞机座舱环境要求
7.1.3 飞机座舱环境控制系统
7.1.4 飞机座舱空气污染物及其来源
7.1.5 座舱空气质量控制与监测
7.2 载人航天器舱室大气污染与控制
7.2.1 载人航天器舱室大气质量问题
7.2.2 载人航天器大气压力制度和舱室大气来源
7.2.3 载人航天器舱室二氧化碳浓度控制
7.2.4 航天器舱室微量大气污染物控制
7.3 潜艇舱室空气污染与控制
7.3.1 概述
7.3.2 潜艇舱室划分与布置
7.3.3 潜艇舱室环境的特点
7.3.4 潜艇舱室空气污染物及其来源
7.3.5 潜艇舱室空气污染的危害
7.3.6 潜艇舱室空气污染物的容许浓度
7.3.7 潜艇舱室空气污染控制
7.3.8 潜艇舱室空气成分监测
参考文献
索引
联系我们
位置:
