025-86293810

江苏省室内环境污染防治学会

通知公告

   联系我们

江苏省室内环境污染防治学会

E-mail:jspioiepc@163.com

电话:025-86293810

传真:025-86293810

邮编:210002

地址:南京市秦淮区光华路104号5号楼2楼


  •   位置:
  • 首页>>
  • 通知公告

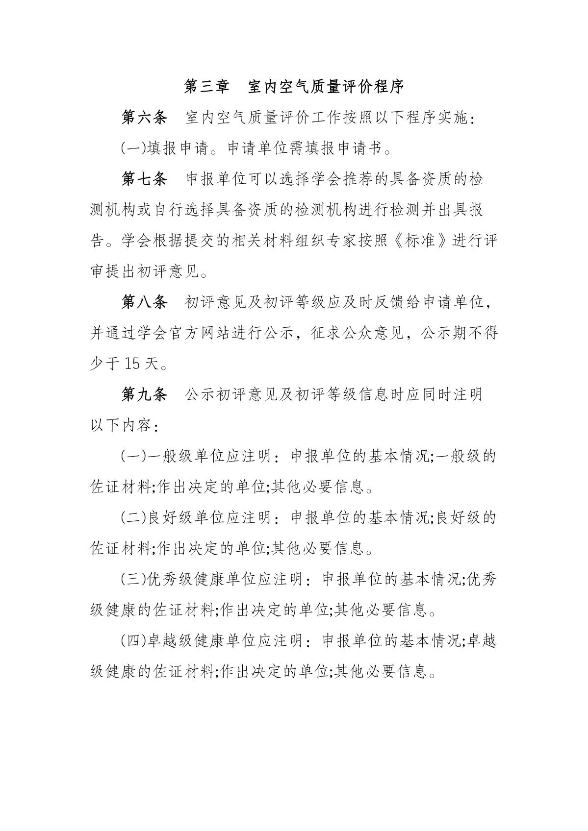
关于开展室内空气质量健康评价工作的通知


17-关于开展室内空气质量健康评价工作的通知_1.JPG17-关于开展室内空气质量健康评价工作的通知_2.JPG

17-关于开展室内空气质量健康评价工作的通知_3.JPG17-关于开展室内空气质量健康评价工作的通知_4.JPG17-关于开展室内空气质量健康评价工作的通知_5.JPG17-关于开展室内空气质量健康评价工作的通知_6.JPG17-关于开展室内空气质量健康评价工作的通知_7.JPG17-关于开展室内空气质量健康评价工作的通知_8.JPG17-关于开展室内空气质量健康评价工作的通知_9.JPG17-关于开展室内空气质量健康评价工作的通知_10.JPG17-关于开展室内空气质量健康评价工作的通知_11.JPG17-关于开展室内空气质量健康评价工作的通知_12.JPG17-关于开展室内空气质量健康评价工作的通知_13.JPG17-关于开展室内空气质量健康评价工作的通知_14.JPG



江苏省室内环境污染防治学会

E-mail:jspioiepc@163.com       邮编:210002

电话:025-86293810          传真:025-86293810
地址:南京市秦淮区光华路104号5号楼2楼


备案号:苏ICP备18022491号   版权所有:江苏室内环境网


扫描关注公众号

扫描关注抖音