025-86293810

江苏省室内环境污染防治学会

政策法规

   联系我们

江苏省室内环境污染防治学会

E-mail:jspioiepc@163.com

电话:025-86293810

传真:025-86293810

邮编:210002

地址:南京市秦淮区光华路104号5号楼2楼


  •   位置:
  • 首页>>
  • 政策法规

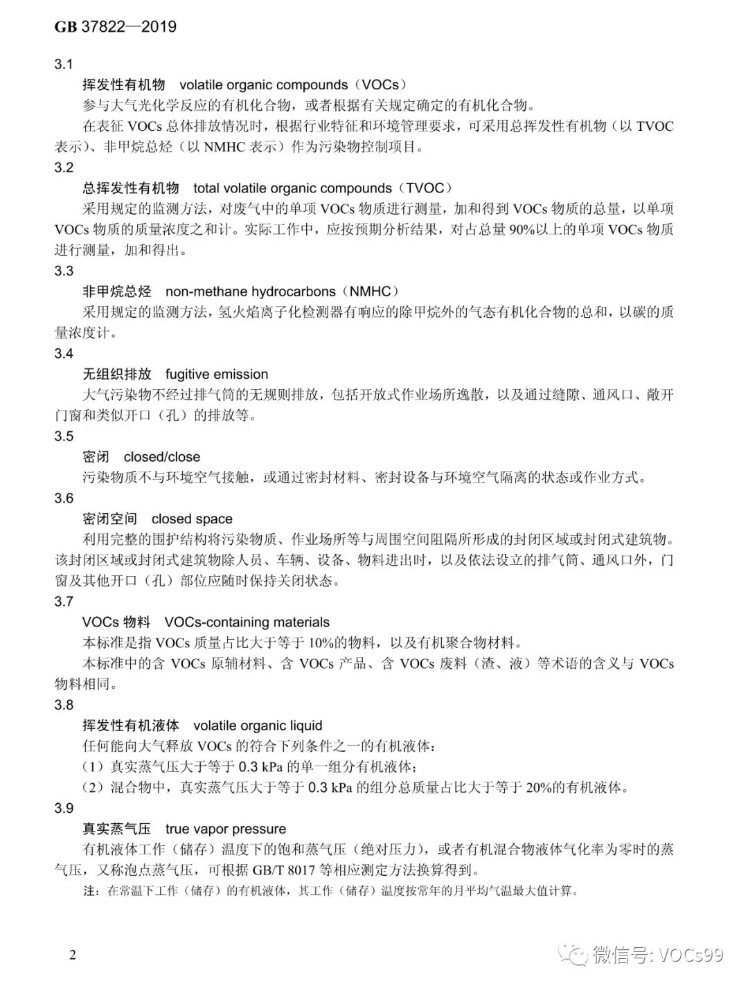
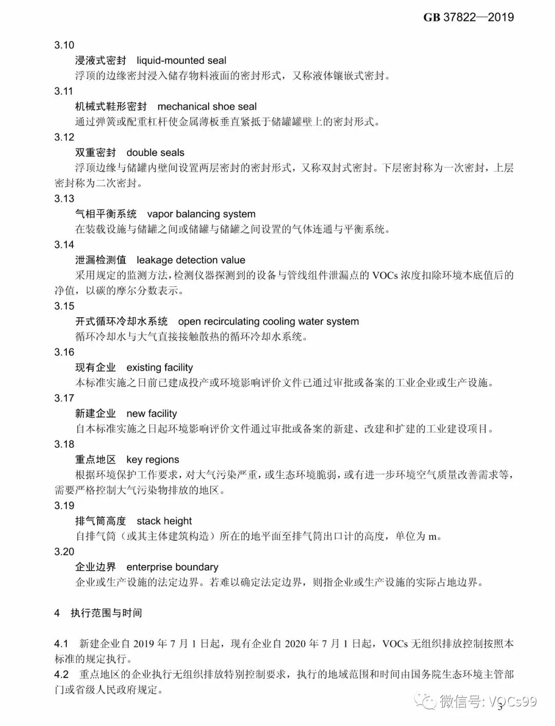
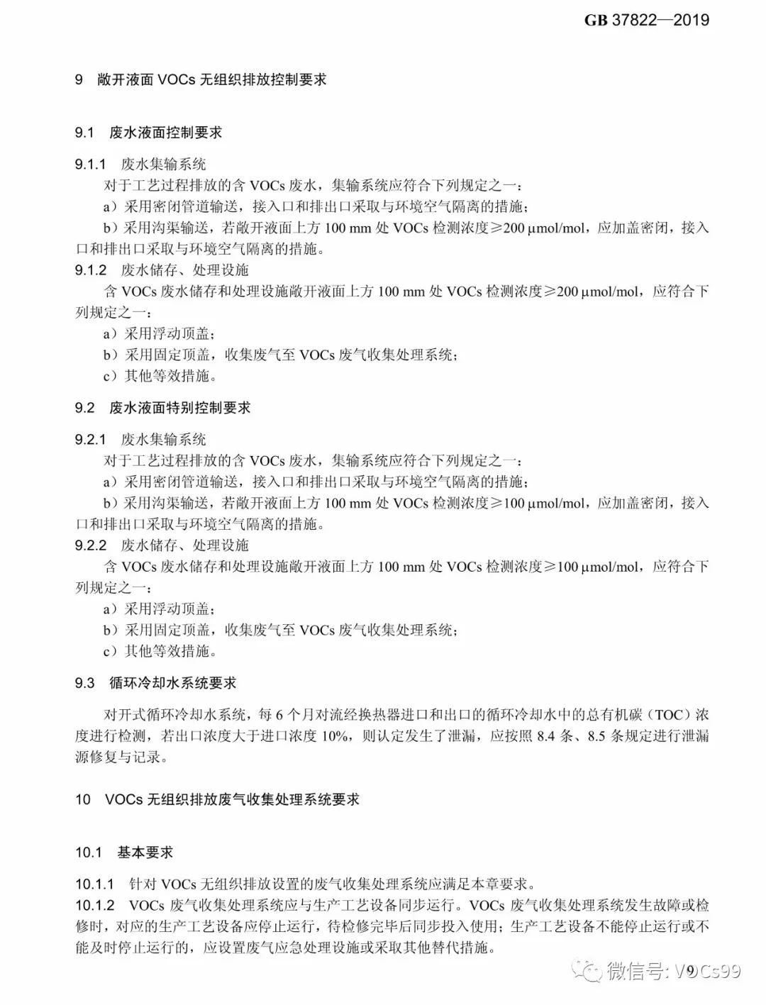
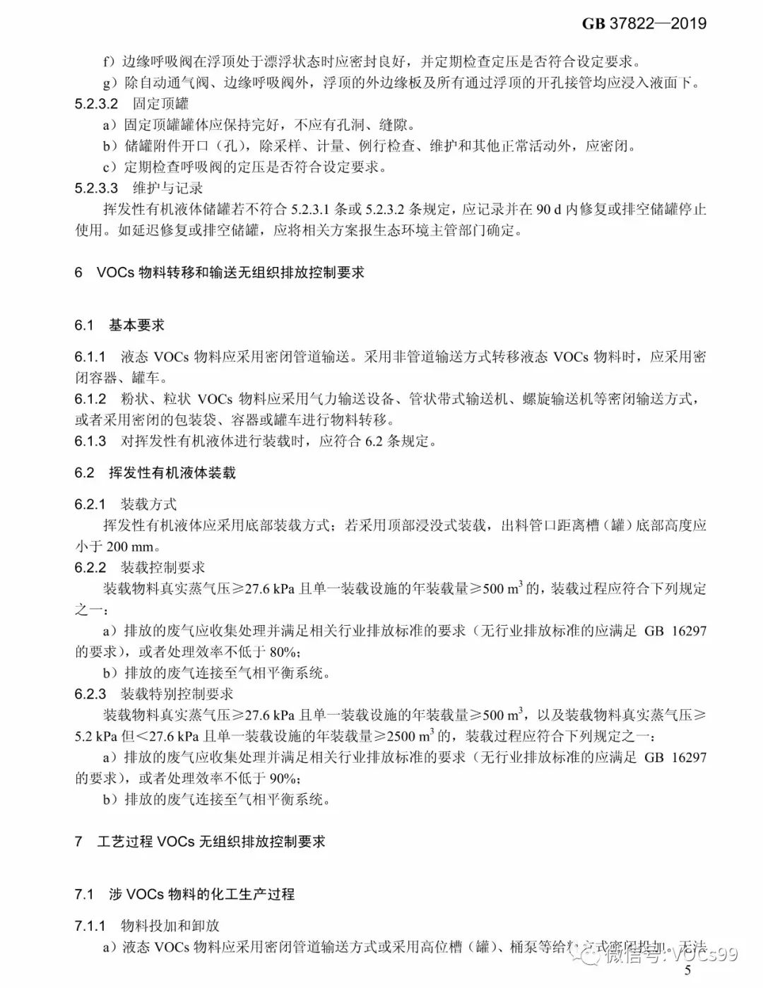
7月1日《挥发性有机物无组织排放控制标准》正式印发





江苏省室内环境污染防治学会

E-mail:jspioiepc@163.com       邮编:210002

电话:025-86293810          传真:025-86293810
地址:南京市秦淮区光华路104号5号楼2楼


备案号:苏ICP备18022491号   版权所有:江苏室内环境网


扫描关注公众号

扫描关注抖音